|
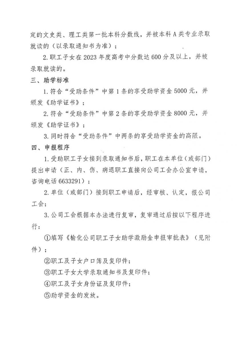
7月20日,随着各高校录取通知书陆续发放,公司下发了《关于开展2023年度职工子女助学激励活动的通知》,对职工子女助学激励的认定范围、受助条件、资助标准、申报程序等进行了详细说明,2023年度职工子女助学激励活动正式开始。
职工子女助学激励是公司坚持“三个放在心上”战略思想,关爱职工,解决职工最现实最切身需求的重要举措,切实减轻了职工子女就学负担,增强了职工的获得感、幸福感、安全感;同时,也是公司关心教育、重视人才培养的实际行动,助力职工优秀子女求学圆梦,激励他们励志勤学、刻苦磨炼,努力成为社会的有用之才、栋梁之材。自2019年助学激励活动启动以来,累计资助47名职工子女,发放助学激励金268000元。
助学激励的暖暖爱意袭来,请符合条件的职工按照文件要求,准备资料,积极申报。
.jpg)
.jpg)
.jpg)
.jpg)
|