您好,欢迎光临
开云综合体育
官方网站!
客服热线:086-354-6633017
中文
|
ENGLISH
官网首页
开云(中国)有限公司
公司简介
品牌荣誉
组织架构
发展历程
厂容厂貌
公司视频
开云综合体育
党组建设
总公司
子公司
经营管理
公司产品
生产经营
经营业绩
技术革新
培训教育
开云(中国)有限公司
文化理念
文体活动
文化生活
员工风采
厂史馆
新闻动态
公司新闻
行业动态
市场动态
技术交流
公告栏
联系我们
当前位置:新闻动态 > 总公司
新闻动态
公司新闻
行业动态
市场动态
技术交流
公告栏
总公司
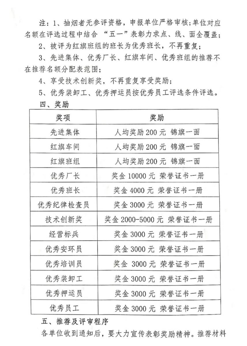
关于2020年度表彰奖励的通知
【
返回主目录
】
星空体育
|
泛亚体育平台官方网站
|
亚洲体育首页_亚洲体育(中国)
|
mk体育平台
|
乐鱼在线平台
|
安博网页版
|
星空官方网页版_星空(中国)官方
|
米兰体育线上平台
|
华亿平台_华亿(中国)一站式服务官网
|