|
带着促进消费、助推县域经济恢复增长的使命,榆化公司首月80余万元的电子消费券已投入到榆社市场中。

7月26日,榆化电子消费券率先通过52名在岗年薪制干部进行试用;8月18日,榆化电子消费券正式进入榆社市场。


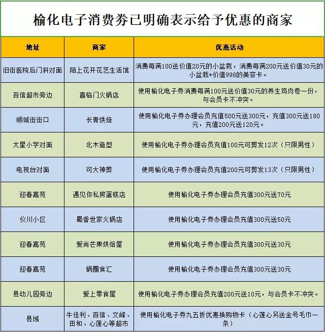
截止目前,已有餐饮、住宿、超市、服装、家装、汽修、旅游、摄影、休闲娱乐、生活服务、教育培训等全县各行各业近千家商户办理开通二维码,实现了“一券在手,尽享榆箕”。

榆社商铺随处可见张贴支持使用榆化电子消费券政府文件及宣传海报。20余家超市等实体店争先针对榆化电子消费券为员工提供了“特殊”优惠活动。后续会跟进新优惠商家及其活动请持续关注哦~

五十年的励精图治,几代人的创业拼搏,榆化公司一直承载着榆社振兴发展的伟大梦想。在新冠肺炎影响全县经济发展的困难之际,榆化公司在内部发放“电子消费券”,再次担起复兴县域经济的大任,亮出和谐榆化的又一张新名片。
|